iphone13和iphone13pro区别(苹果13哪个更值得入手 -参数对比)

苹果正式发布了iPhone13系列的新机,很多人都在纠结,到底买iPhone13还是iPhone13 Pro,毕竟差价2000块,配置上必然存在差异。

iPhone13与iPhone13 Pro详细参数对比,这2000块到底差在哪?

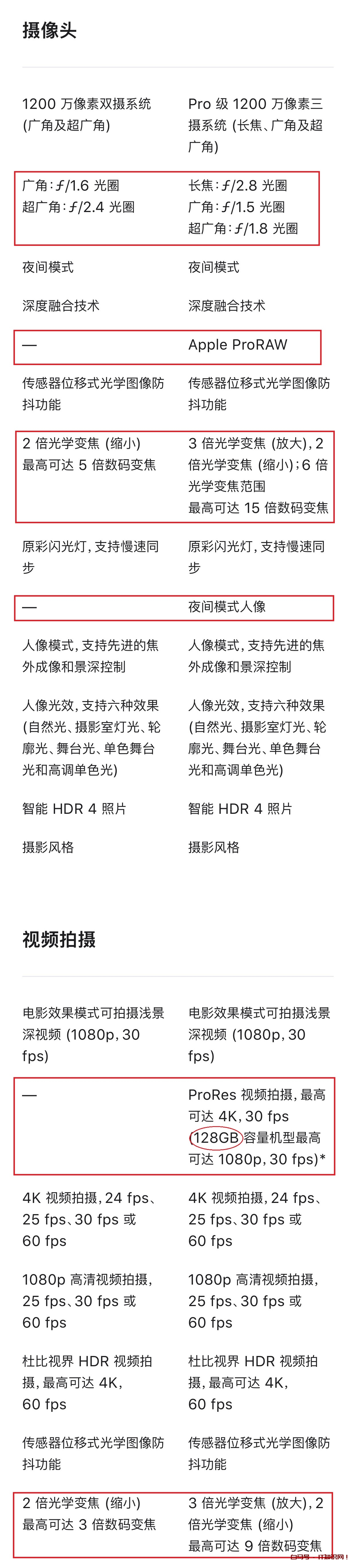
下面我们通过一张图,了解iPhone13与iPhone13 Pro详细参数对比:

iPhone13与iPhone13 Pro详细参数对比,这2000块到底差在哪?

iPhone13与iPhone13 Pro详细参数对比,这2000块到底差在哪?

iPhone13与iPhone13 Pro详细参数对比,这2000块到底差在哪?

iPhone13与iPhone13 Pro详细参数对比,这2000块到底差在哪?

看完了上面的参数对比,区别还是挺大的,感觉多花2000块来升级这些配置,确实不错,但是预算不多的话,iPhone13就已经够香了。

iPhone13与iPhone13 Pro详细参数对比,这2000块到底差在哪?

还有一点需要注意,iPhone13 Pro玩起了双标,128G版本的不支持4K视频拍摄,所以想要体验“满血版”的,至少选购256G及以上版本。

iPhone13与iPhone13 Pro详细参数对比,这2000块到底差在哪?

在音频方面,都支持空间音频播放和杜比全景声,如果平时需要剪辑音频,可以用音频编辑转换器,比如音频裁剪、合并、转换、提取。

iPhone13与iPhone13 Pro详细参数对比,这2000块到底差在哪?

以上就是iPhone13与iPhone13 Pro详细参数对比,你觉得这2000块值不值得升级?

声明:所有白马号原创内容,未经允许禁止任何网站及个人转载、采集等一切非法引用。本站已启用原创保护,有法律保护作用,否则白马号保留一切追究的权利。发布者:白马号,转转请注明出处:https://www.bmhysw.com/article/7514.html

(0)
打赏 微信扫一扫 微信扫一扫 支付宝扫一扫 支付宝扫一扫
白马号白马号

相关推荐

  • 三星Galaxy Book2 Pro 360笔记本怎么样(外观,参数介绍)

    今天,三星正式发布了 Galaxy Book2 Pro 360 翻转本,搭载了英特尔最新的 12 代酷睿 P 系列处理器,支持三星自家的 S Pen 手写笔。 三星 Galaxy Book2 Pro 360 可选 13.3 英寸和 15.6 英寸型号,屏幕为 1080p Super AMOLED 触控屏,可选 i5-1240P 和酷睿 i7-1260P 处理…

    2022-03-14 投稿
    00
  • 调制解调器已被删除怎么办?问题解答和解决方法

    调制解调器已被删除怎么办?问题解答和解决方法 什么是调制解调器? 为什么调制解调器会被删除? 解决方法 什么是调制解调器? 调制解调器(Modem)是一种用于将数字信号转换为模拟信号,以便在电话线等模拟信道上传输数据的设备。调制解调器还可以将模拟信号转换为数字信号,以便计算机可以理解和处理数据。 为什么调制解调器会被删除? 调制解调器可能会被删除,因为: 操…

    2023-06-17
    00
  • Win10电脑的微软商店不见了怎么办?教你重新安装Microsoft Store详细方法

    Win10电脑的微软商店不见了怎么办?教你重新安装Microsoft Store详细方法 为什么Microsoft Store会消失? 如何重新安装Microsoft Store? 总结 为什么Microsoft Store会消失? Microsoft Store是Windows 10中的一个应用商店,提供了许多应用程序、游戏、音乐、电影和电视节目等。然而,…

    2023-08-21
    00
  • Ubuntu系统把终端用户名改成红色的技巧

    Ubuntu系统把终端用户名改成红色的技巧 介绍 方法 小贴士 介绍 在Ubuntu系统中,终端是一个非常重要的工具,它可以帮助我们完成很多操作。然而,默认情况下,终端的用户名显示为白色,这使得我们有时候很难区分不同用户。如果你想让终端的用户名显示为红色,本文将为你介绍实现的方法。 方法 要把终端的用户名改成红色,你需要进行以下步骤: 打开终端 输入命令:s…

    2023-07-11
    00
  • Win10电脑系统的防火墙怎么关闭?

    Win10电脑系统的防火墙怎么关闭? 为什么需要关闭防火墙? 如何关闭Win10电脑系统的防火墙? 注意事项 为什么需要关闭防火墙? 防火墙是保护计算机安全的重要工具,它可以监控网络流量并阻止不安全的连接。但是,有时候需要关闭防火墙,例如: 在使用某些程序时,防火墙可能会阻止它们的正常运行,关闭防火墙可以解决这个问题。 在进行某些网络调试或测试时,需要关闭防…

    2023-08-21
    00

联系我们

QQ:183718318

在线咨询: QQ交谈

邮件:183718318@qq.com

工作时间:周一至周五,9:30-18:30,节假日休息

关注微信